为满足学院食品化工系食品及化工专业实训室二期建设需求,现面向社会征求本项目建设方案。具体公告如下:
一、采购需求
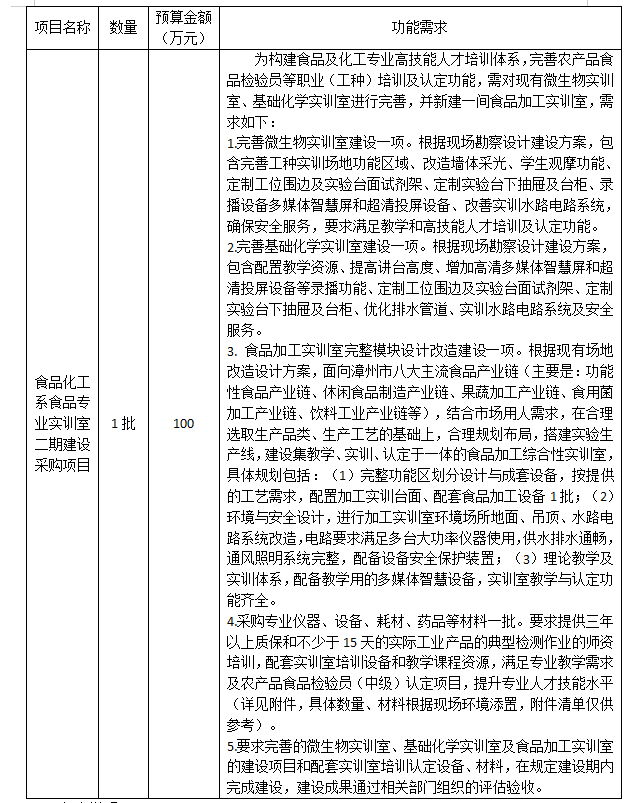
二、提交说明
1.方案要求:提交的方案中包括但不限于设备明细、报价预算清单、技术指标、具体参数、同类采购项目历史成交用户信息及成交情况、产品售后服务情况、关键设备(核心产品)性能测试验证参数、改造设计图及效果图等;所提供采购项目的方案应参数齐全、内容详尽,报价明确、配置合理、杜绝浪费,产品参数及性能需满足未来5-6年内使用需求;所使用材料应环保、节能、耐用、质量稳定。
2.项目具体采购方案需用文件袋密封好袋口后贴密封条。具体方案中和密封袋内、外,不得出现单位名称或标识,仅在文件袋封面留有联系方式,不得做其他任何记号,否则按作废处理。
3.提交材料类型:纸质材料一式三份,内页用A4纸打印,图纸或效果图可用A3纸打印。
4.方案评审将由征集方根据相关文件要求组织有关专家进行综合评比,评选出一个最佳方案作为基础方案并进一步优化后采用。
5.方案递交后所有权归漳州技师学院所有,送达的资料概不退还,最终公布的采购方案与此次征集无关。
6.此次方案征集无任何补偿费用,由此产生的各项费用由各方案供应方自行承担。
三、现场勘察时间
各方案供应方可于2025年4月9日上午9:00或者下午2:30,到项目现场(漳州技师学院思行楼305室)集中后进行勘察。
四、方案征集截止时间
2025年4月25日下午5:00前,各方案供应方将项目建设方案送达漳州技师学院方案征集联系人,未在规定时间提交的方案不予接收。
五、方案提交地点及联系方式
纸质材料寄漳州技师学院食品化工系并电话告知联系人。联系人:胡老师,联系电话:19525139312。
漳州技师学院
2025年4月4日
